信息公开
|
Web VPN
首页
学校概况
学校简介
学校章程
1946国际伟德
1946伟德始于英国
1946伟德手机版
1946韦德网站
1946伟德官方网站
1946伟德官方网站
1946bv伟德
教学辅助机构
1946韦德网站
1946韦德网站
1946bv伟德
1946bv伟德
1946韦德官网
bv伟德官网登录观察
1946weide伟德
通知公告
学工在线
学工部
团委
1946weide伟德
1946weide伟德
就业创业
招生报名
科学研究
科研动态
科研成果
学术交流
校企合作
合作动态
合作企业
合作公告
走进bv伟德官网登录
常用电话
校园风光
政策法规
政策法规
国家通用语言文字
网络安全投诉举报
投诉电话:0997-8662298
投诉邮箱:2303202159@qq.com
纪委信访举报
投诉邮箱:tlmzyjsxyjw@163.com
举报电话:0997-8662023
邮件服务
|
Web VPN
网站首页
学校概况
--学校简介
--学校章程
1946国际伟德
1946伟德始于英国
1946伟德手机版
1946韦德网站
1946伟德官方网站
1946伟德官方网站
1946bv伟德
--教学辅助机构
1946韦德网站
1946韦德网站
1946bv伟德
1946bv伟德
1946韦德官网
--bv伟德官网登录观察
1946weide伟德
--通知公告
学工在线
--学工部
--团委
1946weide伟德
1946weide伟德
--就业创业
--招生报名
科学研究
--科研动态
--科研成果
--学术交流
校企合作
--合作动态
--合作企业
--合作公告
走进bv伟德官网登录
--常用电话
--校园风光
政策法规
--政策法规
--国家通用语言文字
团委
首页
>
学工在线
>
团委
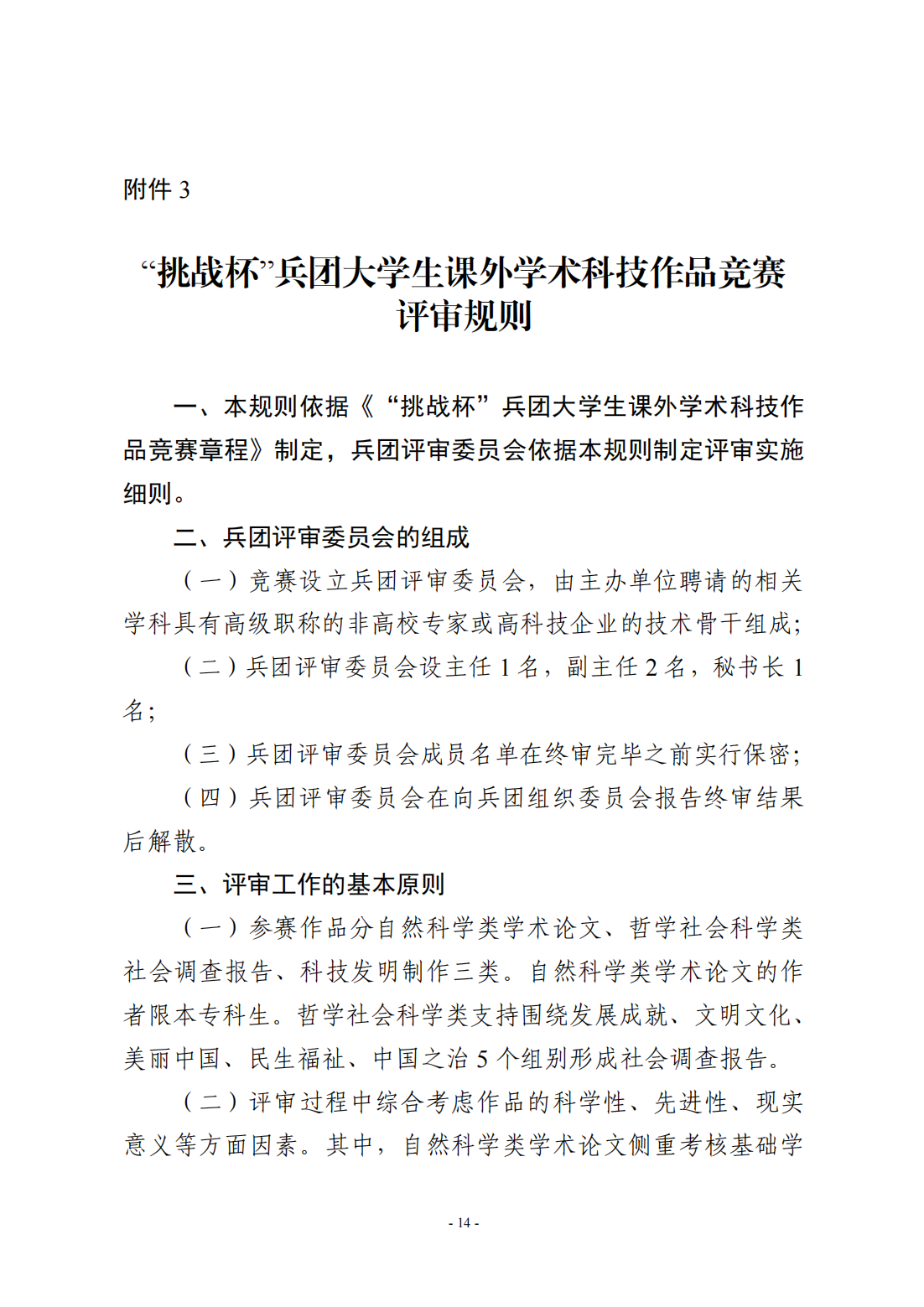
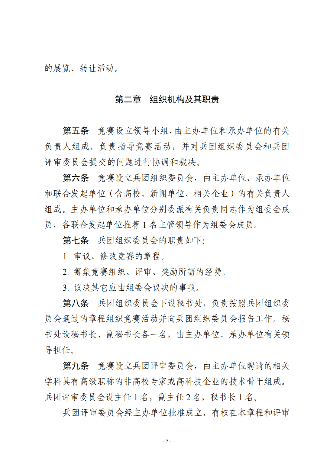
关于组织开展第二届“挑战杯”伟德苹果客户端app下载官网大学生课外学术科技作品竞赛的通知
版权所有:伟德苹果客户端app下载官网
邮编:843300
地址:新疆生产建设兵团第一师阿拉尔市青松路工业园区伟德苹果客户端app下载官网
新ICP备2020001276号-1 新公网安备 65900202000122号
map